Documentatie dpp-transactie-proces-aanvraag-privacy transactieproces

Aanvragen privacy aanspraak door.

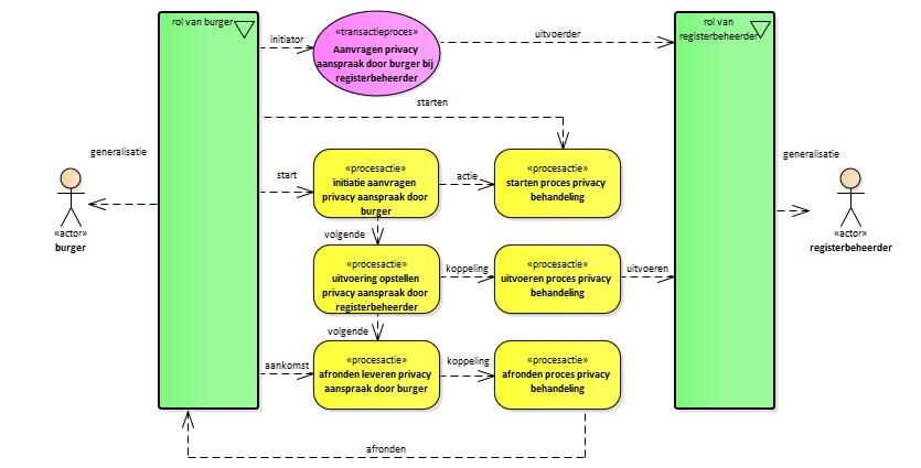
Aanvragen privacy aanspraak door burger bij registerbeheerder

   
Beschrijving: Aanvragen privacy aanspraak door burger bij registerbeheerder. .


Deze transactie bestaat uit drie hoofdstappen.

De initiatie aanvragen privacy aanspraak door burger, waarmee de transactie begint.

Vervolgens uitvoering opstellen privacy aanspraak door registerbeheerder waarin een registerbeheerder zorgt voor het opstellen.

Tenslotte afronden leveren privacy aanspraak door burger, waarmee de transactie wordt afgesloten.

Na de eerste stap en voor de laatste stap wordt er een controle uitgevoerd, die kan leiden tot het afbreken van de transactie.

.

Relatie met:


: Index dpp-transactie-proces-aanvraag-privacy transactieproces  
(e)mpowered by VVMM moxen software permalink