Documentatie dpp-transactie-proces-aanvraag-privacy procesactie
Verhaal
Functionaliteit
Activiteit
Werkwoord
Objective
Conditie
Onderwerpgroep
Container
Verslag
Transactiekoppel
Procesfase
Procesactie
Overzicht
Transactieproces
Transactiewaarde
Actor
Transactierol
Procesconditie
Documentatie
Procesdocument
Aliasvalue
Concept
Starten proces privacy behandeling
.
Initiatie aanvragen privacy
.
Uitvoeren proces privacy behandelin
.
Uitvoering opstellen privacy
.
Afronden proces privacy behandeling
.
Afronden leveren privacy aanspraak
.
Afbreken aanvragen privacy
.
Afbreken vanwege proces privacy
.
Privacy behandeling doorsturen
.
Controleren aanvraag van burger
.
Controleren levering privacy
.
Opstellen specificatie aanvraag
.
Verwerken specificatie aanvraag
.
Aanvragen privacy aanspraak door
.
Registerbeheerder afbreken
.
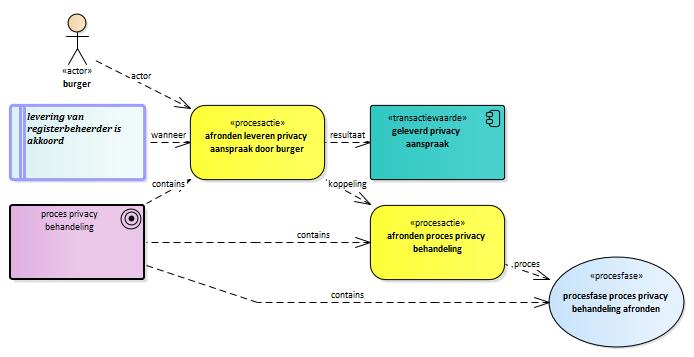
afronden leveren privacy aanspraak door burger
Beschrijving:
afronden leveren privacy aanspraak door burger.
.
De uitvoering van een stap in de transactie die zorgt voor het resultaat.
Het resultaat dat verwacht wordt is
geleverd privacy aanspraak
.
Alleen wanneer de aan de conditie
levering van registerbeheerder is akkoord
wordt voldaan gebeurt dit.
De koppeling met
afronden proces privacy behandeling
is beschikbaar.
Hiermee kan de
procesfase proces privacy behandeling afronden
worden bereikt.
.
gebruikt-in:
proces privacy behandeling
actie:
afronden proces privacy behandeling
vorige:
uitvoering opstellen privacy aanspraak door registerbeheerder
aankomst:
rol van burger
resultaat:
geleverd privacy aanspraak
resultaat:
afronden leveren door burger is uitgevoerd
wanneer:
levering van registerbeheerder is akkoord
resultaat:
aanvragen privacy aanspraak is afgerond
resultaat:
privacy aanspraak is aangevraagd
transactie:
Aanvragen privacy aanspraak door burger bij registerbeheerder
actor:
burger
werkwoord:
leveren
Opgenomen in:
proces privacy behandeling
: Index dpp-transactie-proces-aanvraag-privacy procesactie
(e)mpowered by VVMM moxen software
permalink