Documentatie dpp-transactie-proces-aanvraag-privacy procesactie
Verhaal
Functionaliteit
Activiteit
Werkwoord
Objective
Conditie
Onderwerpgroep
Container
Verslag
Transactiekoppel
Procesfase
Procesactie
Overzicht
Transactieproces
Transactiewaarde
Actor
Transactierol
Procesconditie
Documentatie
Procesdocument
Aliasvalue
Concept
Starten proces privacy behandeling
.
Initiatie aanvragen privacy
.
Uitvoeren proces privacy behandelin
.
Uitvoering opstellen privacy
.
Afronden proces privacy behandeling
.
Afronden leveren privacy aanspraak
.
Afbreken aanvragen privacy
.
Afbreken vanwege proces privacy
.
Privacy behandeling doorsturen
.
Controleren aanvraag van burger
.
Controleren levering privacy
.
Opstellen specificatie aanvraag
.
Verwerken specificatie aanvraag
.
Aanvragen privacy aanspraak door
.
Registerbeheerder afbreken
.
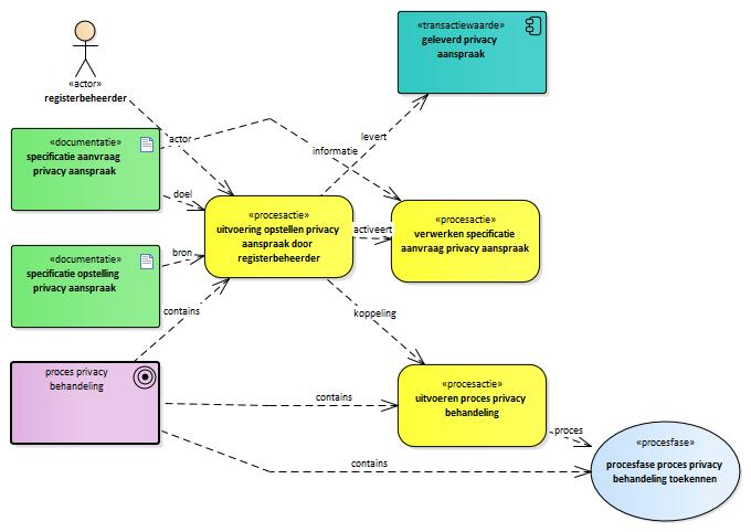
uitvoering opstellen privacy aanspraak door registerbeheerder
Beschrijving:
uitvoering opstellen privacy aanspraak door registerbeheerder.
.
De uitvoering van een stap in de transactie die zorgt voor het resultaat.
Het resultaat dat verwacht wordt is
geleverd privacy aanspraak
.
Hierbij wordt de
specificatie aanvraag privacy aanspraak
gebruikt.
Deze wordt aangevuld met de
specificatie opstelling privacy aanspraak
.
De actie
verwerken specificatie aanvraag privacy aanspraak
wordt gestart.
De koppeling met
uitvoeren proces privacy behandeling
is beschikbaar.
Hiermee kan de
procesfase proces privacy behandeling toekennen
worden bereikt.
.
gebruikt-in:
proces privacy behandeling
actie:
uitvoeren proces privacy behandeling
vorige:
initiatie aanvragen privacy aanspraak door burger
volgende:
afronden leveren privacy aanspraak door burger
loopt:
rol van registerbeheerder
levert:
geleverd privacy aanspraak
resultaat:
uitvoering opstellen door registerbeheerder is gestart
wanneer:
initiatie aanvragen door burger is gestart
wanneer:
aanvraag van burger is akkoord
actor:
registerbeheerder
werkwoord:
opstellen
specificatie:
specificatie aanvraag privacy aanspraak
actie:
verwerken specificatie aanvraag privacy aanspraak
specificatie:
specificatie opstelling privacy aanspraak
Opgenomen in:
proces privacy behandeling
: Index dpp-transactie-proces-aanvraag-privacy procesactie
(e)mpowered by VVMM moxen software
permalink