Documentatie dpp-transactie-aanschaf procesactie
Verhaal
Functionaliteit
Activiteit
Werkwoord
Objective
Transactiewaarde
Transactieinfo
Conditie
Procesconditie
Onderwerpgroep
Container
Verslag
Actor
Transactiekoppel
Transactieproces
Transactierol
Procesactie
Transactieoptie
Procesversie
Overzicht
Concept
Initiatie aanvragen product door
.
Uitvoering leveren product door
.
Afronden ontvangen product door
.
Controleren aanvraag van klant
.
Controleren ontvangst product van
.
Opstellen specificatie aanvraag
.
Verwerken specificatie aanvraag
.
Aanschaffen product door klant
.
Aanschaffen product door leverancie
.
Afbreken aanschaffen product
.
Initiatie bestellen product door
.
Product door groothandel
.
Product door leverancier
.
Controleren bestelling van
.
Ontvangst product van groothandel
.
Opstellen specificatie bestelling
.
Verwerken specificatie bestelling
.
Inkopen product door leverancier
.
Inkopen product door groothandel
.
Afbreken inkopen product
.
Initiatie verzenden product door
.
Uitvoering aannemen product door
.
Afronden bevestigen product door
.
Controleren verzending van
.
Controleren bevestiging product van
.
Opstellen specificatie verzending
.
Verwerken specificatie verzending
.
Bezorgen product door leverancier
.
Bezorgen product door klant
.
Afbreken bezorgen product
.
Initiatie opdragen product door
.
Uitvoering installeren product door
.
Afronden goedkeuren product door
.
Controleren opdracht van klant
.
Controleren goedkeuring product van
.
Opstellen specificatie opdracht
.
Verwerken specificatie opdracht
.
Opdragen installatie door klant
.
Opdragen installatie door
.
Afbreken opdragen installatie
.
Controleren voorwaarde product van
.
Van leverancier is aanwezig
.
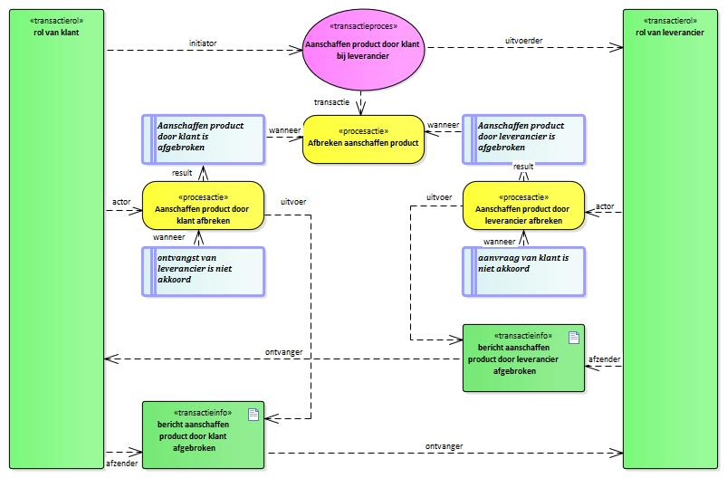
Afbreken aanschaffen product
Beschrijving:
Afbreken aanschaffen product.
.
De transaactie is afgebroken omdat een controle niet akkoord is.
Relatie met:
post-conditie:
product van klant is niet aangeschaft
wanneer:
Aanschaffen product door leverancier is afgebroken
wanneer:
Aanschaffen product door klant is afgebroken
transactie:
Aanschaffen product door klant bij leverancier
werkwoord:
afbreken
: Index dpp-transactie-aanschaf procesactie
(e)mpowered by VVMM moxen software
permalink