Documentatie dpp-transactie-aanschaf transactieproces

Aanschaffen product door klant bij.
Inkopen product door leverancier.
Bezorgen product door leverancier.
Opdragen installatie door klant aan.

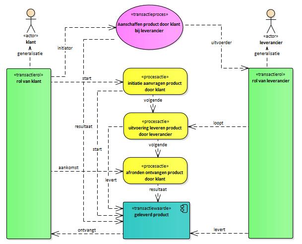
Aanschaffen product door klant bij leverancier

   
Beschrijving: Aanschaffen product door klant bij leverancier. .


Deze transactie bestaat uit drie hoofdstappen.

De initiatie aanvragen product door klant, waarmee de transactie begint.

Vervolgens uitvoering leveren product door leverancier waarin een leverancier zorgt voor het leveren.

Tenslotte afronden ontvangen product door klant, waarmee de transactie wordt afgesloten.

Na de eerste stap en voor de laatste stap wordt er een controle uitgevoerd, die kan leiden tot het afbreken van de transactie.

.



Opgenomen in:
: Index dpp-transactie-aanschaf transactieproces  
(e)mpowered by VVMM moxen software permalink