Documentatie dpp-transactie-aanschaf procesactie
Verhaal
Functionaliteit
Activiteit
Werkwoord
Objective
Transactiewaarde
Transactieinfo
Conditie
Procesconditie
Onderwerpgroep
Container
Verslag
Actor
Transactiekoppel
Transactieproces
Transactierol
Procesactie
Transactieoptie
Procesversie
Overzicht
Concept
Initiatie aanvragen product door
.
Uitvoering leveren product door
.
Afronden ontvangen product door
.
Controleren aanvraag van klant
.
Controleren ontvangst product van
.
Opstellen specificatie aanvraag
.
Verwerken specificatie aanvraag
.
Aanschaffen product door klant
.
Aanschaffen product door leverancie
.
Afbreken aanschaffen product
.
Initiatie bestellen product door
.
Product door groothandel
.
Product door leverancier
.
Controleren bestelling van
.
Ontvangst product van groothandel
.
Opstellen specificatie bestelling
.
Verwerken specificatie bestelling
.
Inkopen product door leverancier
.
Inkopen product door groothandel
.
Afbreken inkopen product
.
Initiatie verzenden product door
.
Uitvoering aannemen product door
.
Afronden bevestigen product door
.
Controleren verzending van
.
Controleren bevestiging product van
.
Opstellen specificatie verzending
.
Verwerken specificatie verzending
.
Bezorgen product door leverancier
.
Bezorgen product door klant
.
Afbreken bezorgen product
.
Initiatie opdragen product door
.
Uitvoering installeren product door
.
Afronden goedkeuren product door
.
Controleren opdracht van klant
.
Controleren goedkeuring product van
.
Opstellen specificatie opdracht
.
Verwerken specificatie opdracht
.
Opdragen installatie door klant
.
Opdragen installatie door
.
Afbreken opdragen installatie
.
Controleren voorwaarde product van
.
Van leverancier is aanwezig
.
controleren aanvraag van klant
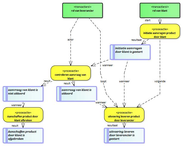
Beschrijving:
controleren aanvraag van klant.
.
Gecontroleerd wordt of de aanvraag kan worden geleverd.
Relatie met:
wanneer:
aanvraag van klant is ontvangen
result:
aanvraag van klant is akkoord
result:
aanvraag van klant is niet akkoord
wanneer:
initiatie aanvragen door klant is gestart
actor:
rol van leverancier
werkwoord:
aanvragen
werkwoord:
controleren
: Index dpp-transactie-aanschaf procesactie
(e)mpowered by VVMM moxen software
permalink