Documentatie dpp-proces-selectielijst activiteit
Verhaal
Functionaliteit
Activiteit
Werkwoord
Objective
Procesgroep
Procesobject
Conditie
Onderwerpgroep
Container
Verslag
Aliasvalue
Wetbeleidsregel
Archiefstuk
Archiefstatus
Bewaartermijn
Overzicht
Archiefkwestie
Bekijken uitgangspunten voor
.
Bekijken wettelijke taken voor
.
Toelichten bedrijfsregels
.
Bekijken aanleidingen voor
.
Groeperen communiceren met omgeving
.
Groeperen voorlichten en informeren
.
Groeperen bedrijfsvoering en
.
Groeperen procedures volgen
.
Groeperen besturen en regelen
.
Groeperen interne organisatie
.
Groeperen vergadering en verslagleg
.
Toelichten basis selectielijst
.
Selecteren 01 Instellen en
.
Selecteren 02 Beleid en regelgeving
.
Selecteren 03 Plannen opstellen
.
Selecteren 04 Evaluatie uitvoeren
.
Selecteren 05 Producten en diensten
.
Selecteren 06 Verzoeken behandelen
.
Selecteren 07 Aangiften behandelen
.
Selecteren 08 Voorzieningen
.
Selecteren 09 Status toekennen
.
Selecteren 10 Heffen
.
Selecteren 11 Toestemming verlenen
.
Selecteren 12 Toezien en handhaven
.
Selecteren 13 Geschillen behandelen
.
Selecteren 14 Openbare ruimte
.
Selecteren 15 Onderhouden en
.
Selecteren 16 Overeenkomsten
.
Selecteren 17 Personen aanstellen
.
Selecteren 18 Betalen en innen
.
Selecteren 19 Secretariaat voeren
.
Selecteren 20 Informeren
.
Selecteren 21 Adviseren
.
Selecteren 22 Gebeurtenis
.
Selecteren 23 Voorziening aanvragen
.
Selecteren 24 Toestemming vragen
.
Selecteren 25 Toezicht en
.
Selecteren 26 Betwisten
.
Selecteren 27 Status aanvragen
.
Selecteren 28 Product of dienst
.
Selecteren 29 Aangifte doen
.
Inrichten proces selectielijst
.
Beschrijven kenmerken selectielijst
.
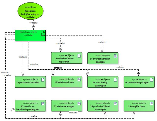
Groeperen bedrijfsvoering en middelen
Beschrijving:
Groeperen bedrijfsvoering en middelen. Deze groep is van toepassing wanneer specifieke middelen worden genoemd of gebruikt.
15 onderhouden en repareren
16 overeenkomsten aangaan
17 personen aanstellen
18 betalen en innen
28 product of dienst aanvragen
bevat:
bedrijfsvoering en middelen
gebruikt:
groeperen
Basis selectielijst archief indelen
Bevat:
bedrijfsvoering en middelen
Voldoet aan:
voorlichten en informer is gegroepeerd
: Index dpp-proces-selectielijst activiteit
(e)mpowered by VVMM moxen software