Documentatie dpp-proces-selectielijst procesgroep
Verhaal
Functionaliteit
Activiteit
Werkwoord
Objective
Procesgroep
Procesobject
Conditie
Onderwerpgroep
Container
Verslag
Aliasvalue
Wetbeleidsregel
Archiefstuk
Archiefstatus
Bewaartermijn
Overzicht
Archiefkwestie
Voorlichten en informeren
.
Bedrijfsvoering en middelen
.
Procedures volgen
.
Besturen en regelen
.
Interne organisatie
.
Vergadering en verslaglegging
.
Communiceren met omgeving
.
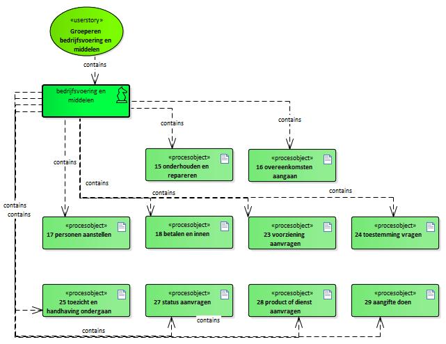
bedrijfsvoering en middelen
Beschrijving:
groeperen-in:
Groeperen bedrijfsvoering en middelen
.
Deze groep is van toepassing wanneer specifieke middelen worden genoemd of gebruikt.
gebruikt-door:
15 onderhouden en repareren
gebruikt-door:
16 overeenkomsten aangaan
gebruikt-door:
17 personen aanstellen
gebruikt-door:
18 betalen en innen
gebruikt-door:
28 product of dienst aanvragen
gebruikt:
groeperen
Groeperen bedrijfsvoering en middelen
Bevat:
15 onderhouden en repareren
16 overeenkomsten aangaan
17 personen aanstellen
18 betalen en innen
28 product of dienst aanvragen
: Index dpp-proces-selectielijst procesgroep
(e)mpowered by VVMM moxen software
permalink