Documentatie wtp-patroon-basis feature

Bedrijfsregel omzetten naar.
Scenario behandelen van objecten.
Scenario in definitie.
Scenario per voorwaarde.
Scenario uitbreiden met alternatief.
Scenario uitbreiden met condities.

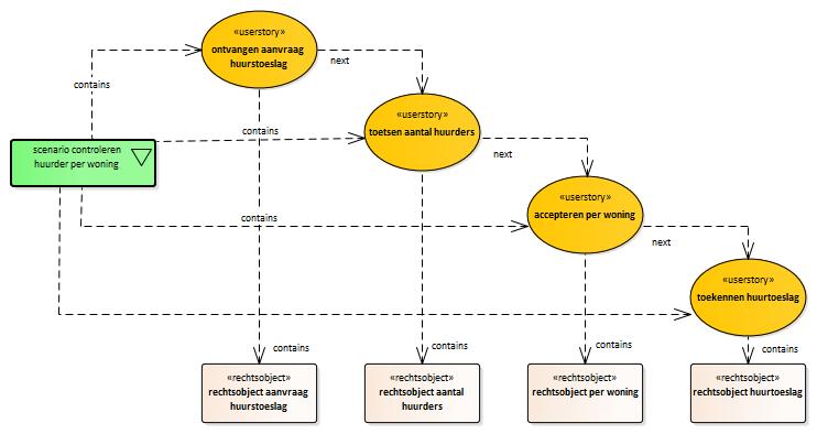
scenario behandelen van objecten

   
Beschrijving: scenario behandelen van objecten. Het scenario bevat userstories.


  • De userstory beschrijft een actie die wordt uitgevoerd op een object.
  • De actie is benoemd als een stap in het scenerio.
  • Deze actie wordt gecombineerd met een object.
  • De gedefinieerde objecten zijn vermeld als een rijtje termen.
  • De volgorde in het rijtje is gelijk aan de volgorde van de werkwoorden.
  • wanneer slechts een enkel object is vermeld, wordt dit object gebruikt in alle stappen.
  • Door het woord "[idem]" te gebruiken kunnen twee opeenvolgende stappen hetzelfde object gebruiken.
.
De functie omvat de volgende elementen:

: Index wtp-patroon-basis feature  
(e)mpowered by VVMM moxen software permalink