Documentatie wtp-patroon-basis-docs voorbeeld

Bedrijfsregel scenario aangepast.
Bedrijfsregel scenario gegenereerd.

bedrijfsregel scenario aangepast

   
Beschrijving:

Hieronder staat een voorbeeld van een aangepast sjabloon.
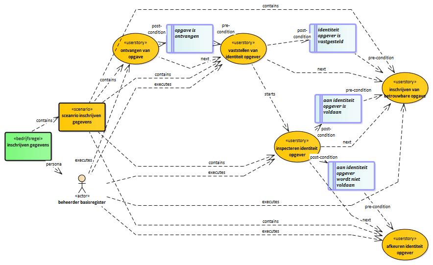
De stappen in het scenario zijn door de analist bepaald.
Deze elementen zijn:
  • een opgave wordt ontvangen.
  • identiteit opgever wordt vastgesteld.
  • betrouwbare opgave wordt ingeschreven.
Bekijk het sjabloon.
.
In het sjabloon zijn drie stappen gedefinieerd in het scenario.
Er is niets opgenomen over een mogelijke uitval.
De generator voegt automatisch een stap toe om de resultaten te inspecteren.
Deze stap wordt gestart door de op een na laatste stap.
Het scenario wordt uitgebreid en maakt het mogelijk om iets te doen als er een probleem is.

Lees het bestand: bedrijfsregel scenario aangepast resultaat .
Zie ook rapport bedrijfsregel scenario gegenereerd
.

: Index wtp-patroon-basis-docs voorbeeld  
(e)mpowered by VVMM moxen software permalink