Documentatie wtp-patroon-brp-maker scenario
Verhaal
Functionaliteit
Werkwoord
Objective
Conditie
Container
Verslag
Bedrijfsregel
Scenario
Actor
Wetobject
Rechtsobject
Userstoryelement
Rechtssubject
Wetvoorwaarde
Structuur
Wetbegrip
Zoekterm
Condition
Concept
Scenario inschrijven gegevens
.
Scenario verstrekken gegevens
.
Scenario inschrijven persoon
.
Scenario verstrekken algemene
.
Scenario bijhouden gegevens
.
Scenario valideren gegevens
.
Scenario nemen maatregel
.
Scenario instellen heffing
.
Scenario informeren schriftelijk
.
Scenario aanbieden basisregistratie
.
Scenario bijhouden basisregistratie
.
Scenario inrichten stelsel
.
Scenario verstrekken aan derden
.
Scenario beoordelen geschriften
.
Scenario overleggen verklaring
.
Scenario verwerken toegestaan
.
Scenario opnemen nederlanderschap
.
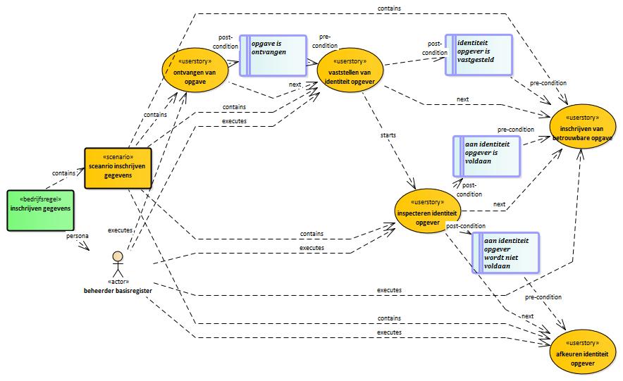
scenario inschrijven gegevens
Beschrijving:
bedrijfsregel:
inschrijven gegevens
userstory:
ontvangen van opgave
userstory:
vaststellen van identiteit opgever
userstory:
inschrijven van betrouwbare opgave
resultaat:
betrouwbare opgave is ingeschreven
.
.
.
Opgenomen in:
inschrijven gegevens
scenario structuur inschrijven gegevens
Bevat:
rechtsobject opgave
rechtsobject identiteit opgever
rechtsobject betrouwbare opgave
ontvangen van opgave
vaststellen van identiteit opgever
inschrijven van betrouwbare opgave
inspecteren acceptatie identiteit opgever
afkeuren identiteit opgever
ontvangen
vaststellen
inschrijven
: Index wtp-patroon-brp-maker scenario
(e)mpowered by VVMM moxen software