Documentatie wtp-patroon-brp-maker scenario
Verhaal
Functionaliteit
Werkwoord
Objective
Conditie
Container
Verslag
Bedrijfsregel
Scenario
Actor
Wetobject
Rechtsobject
Userstoryelement
Rechtssubject
Wetvoorwaarde
Structuur
Wetbegrip
Zoekterm
Condition
Concept
Scenario inschrijven gegevens
.
Scenario verstrekken gegevens
.
Scenario inschrijven persoon
.
Scenario verstrekken algemene
.
Scenario bijhouden gegevens
.
Scenario valideren gegevens
.
Scenario nemen maatregel
.
Scenario instellen heffing
.
Scenario informeren schriftelijk
.
Scenario aanbieden basisregistratie
.
Scenario bijhouden basisregistratie
.
Scenario inrichten stelsel
.
Scenario verstrekken aan derden
.
Scenario beoordelen geschriften
.
Scenario overleggen verklaring
.
Scenario verwerken toegestaan
.
Scenario opnemen nederlanderschap
.
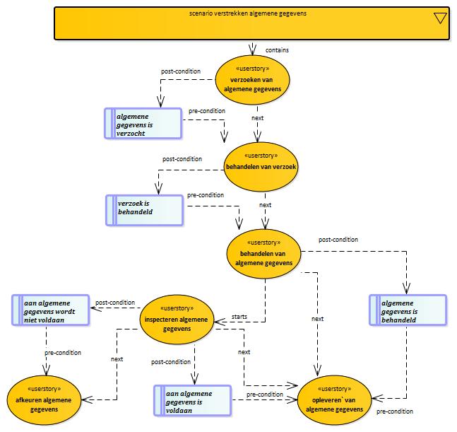
scenario verstrekken algemene gegevens
Beschrijving:
bedrijfsregel:
verstrekken algemene gegevens
userstory:
verzoeken van algemene gegevens
userstory:
behandelen van verzoek
userstory:
behandelen van algemene gegevens
userstory:
opleveren van algemene gegevens
resultaat:
algemene gegevens is opgeleverd
.
.
.
Opgenomen in:
verstrekken algemene gegevens
scenario structuur verstrekken algemene gegevens
Bevat:
rechtsobject verzoek
rechtsobject algemene gegevens
inspecteren voorwaarde beschikbare gegevens
behandelen van verzoek
verzoeken van algemene gegevens
behandelen van algemene gegevens
opleveren van algemene gegevens
afkeuren algemene gegevens
inspecteren acceptatie algemene gegevens
behandelen
verzoeken
opleveren
: Index wtp-patroon-brp-maker scenario
(e)mpowered by VVMM moxen software
permalink