Documentatie dpp-proces-privacy-vergetelheid processervice

Archief voor personen.

archief voor personen

   
Beschrijving:

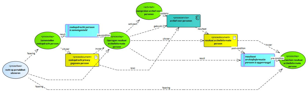
De beschrijving van de service archief voor personen is geen onderdeel van het proces om de privacy rechten te behandelen. Deze service is per organisatie die iets moet doen met privacy rechten ingericht. Het proces voor de privacy rechten moet gebruik kunnen maken van een voorziening waarin gegevens van personen zijn vastgelegd. De voorziening moet ook beschikken om deze gegevens op te vragen en te leveren Met een zoekopdracht privacy gegevens persoon en moet een resultaat archiefinformatie persoon geleverd worden.

De processtap Samenstellen zoekopdracht persoon levert de zoekopdracht.

De processtap Opvragen resultaat archiefinformatie persoon activeett de service.

De processtap Verwerken resultaat archiefinformatie persoon maakt het resultaat bruikbaar.


Bevat:
: Index dpp-proces-privacy-vergetelheid processervice  
(e)mpowered by VVMM moxen software permalink