Documentatie dpp-proces-privacy-vergetelheid processtap
Verhaal
Functionaliteit
Activiteit
Processtap
Werkwoord
Objective
Procesdefinitie
Procesdoel
Procesfase
Procesdocument
Procesconditie
Conditie
Onderwerpgroep
Container
Verslag
Actor
Procesopslag
Archiefkwestie
Archiefproces
Archiefstuk
Processervice
Processtatus
Rechtssubject
Overzicht
Recht op vergetelheid behandeling
.
Samenstellen zoekopdracht persoon
.
Archiveren alle documenten
.
Archiveren aanvraag privacy recht
.
Archiveren zoekopdracht privacy
.
Archiveren rapport privacy gegevens
.
Archiveren resultaat archiefinforma
.
Archiveren rapport aanspraak
.
Archiveren besluit afwijzing
.
Archiveren rapport redenen voor
.
Opvragen resultaat archiefinformati
.
Verwerken resultaat archiefinformat
.
Realisatie aanspraak vergetelheid
.
Inspecteren archiefinformatie
.
Besluit afwijzing aanspraak
.
Maatregel aanspraak vergetelheid
.
Versturen besluit afwijzing
.
Opvragen overzicht privacy gegevens
.
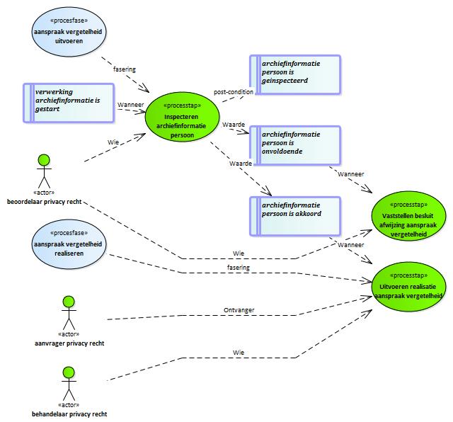
Inspecteren archiefinformatie persoon
Beschrijving:
Wie:
beoordelaar privacy recht
Wanneer:
verwerking archiefinformatie is gestart
Invoer:
resultaat archiefinformatie persoon
Waarde:
archiefinformatie persoon is akkoord
Waarde:
archiefinformatie persoon is onvoldoende
fasering:
aanspraak vergetelheid uitvoeren
Doel:
archiefinformatie persoon
post-condition:
archiefinformatie persoon is geinspecteerd
: Index dpp-proces-privacy-vergetelheid processtap
(e)mpowered by VVMM moxen software