Documentatie dpp-proces-privacy-informatie processtap

Recht op informatie behandeling.
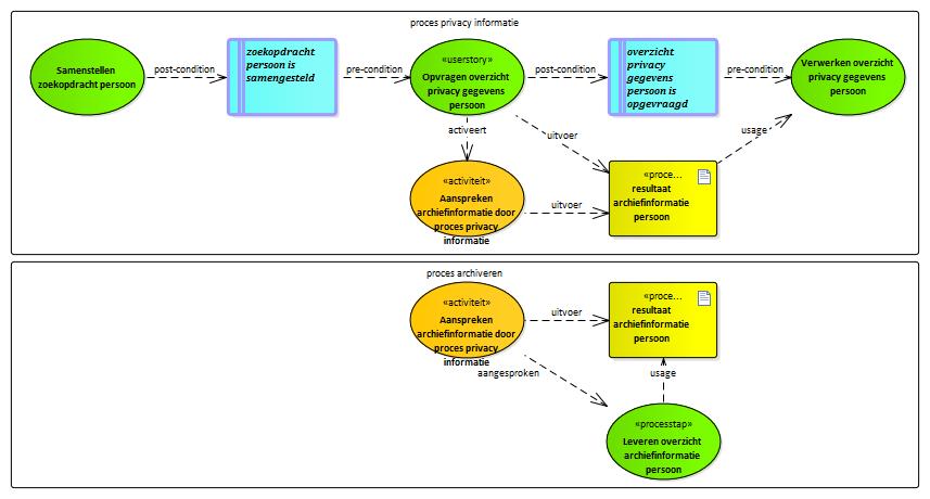
Samenstellen zoekopdracht persoon.
Archiveren alle documenten.
Archiveren aanvraag privacy recht.
Archiveren zoekopdracht privacy.
Archiveren rapport privacy gegevens.
Archiveren resultaat archiefinforma.
Archiveren rapport aanspraak.
Archiveren besluit afwijzing.
Archiveren rapport redenen voor.
Opvragen resultaat archiefinformati.
Verwerken resultaat archiefinformat.
Realisatie aanspraak informatie.
Inspecteren archiefinformatie.
Besluit afwijzing aanspraak.
Maatregel aanspraak informatie.
Versturen besluit afwijzing.
Opvragen overzicht privacy gegevens.

Uitvoeren recht op informatie behandeling

   
Beschrijving: Uitvoeren recht op informatie behandeling. Er is gebruik van een privacy recht aangevraagd. Er bestaan verschillende privacy rechten die elk op een specifieke manier worden behandeld.


Hier is het uitvoeren van het recht op informatie beschreven.

Structuur van het proces



Opgenomen in: Bevat: Voldoet aan:
: Index dpp-proces-privacy-informatie processtap  
(e)mpowered by VVMM moxen software permalink