Documentatie dpp-proces-privacy-informatie procesdefinitie
Verhaal
Functionaliteit
Activiteit
Processtap
Werkwoord
Objective
Procesdefinitie
Procesdoel
Procesdocument
Conditie
Procesconditie
Onderwerpgroep
Container
Verslag
Actor
Procesfase
Procesopslag
Archiefkwestie
Archiefproces
Archiefstuk
Processervice
Processtatus
Rechtssubject
Overzicht
Privacy recht behandeling
.
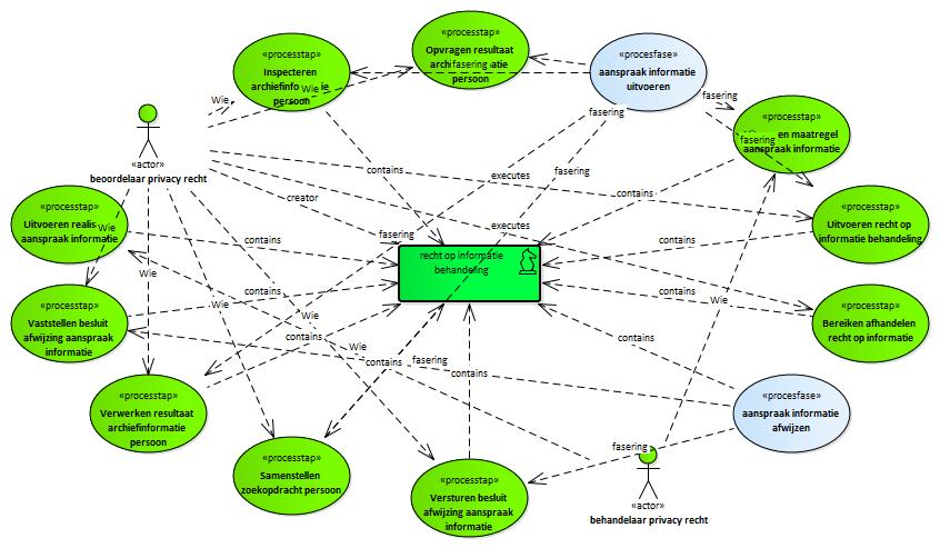
Recht op informatie behandeling
.
recht op informatie behandeling
Beschrijving:
inrichten-in:
Inrichten recht op informatie behandeling
.
Het proces om het recht op informatie te behandelen.
uitvoeren-in:
Uitvoeren recht op informatie behandeling
gebruikt:
inrichten
gebruikt:
uitvoeren
Inrichten recht op informatie behandeling
Uitvoeren recht op informatie behandeling
: Index dpp-proces-privacy-informatie procesdefinitie
(e)mpowered by VVMM moxen software
permalink