Documentatie dpp-proces-privacy-aanvraag procesfase

Privacy recht behandeling.
Privacy recht behandeling afronden.
Privacy recht behandeling afwijzen.
Recht behandeling doorsturen.
Privacy recht behandeling toekennen.

privacy recht behandeling accepteren

   
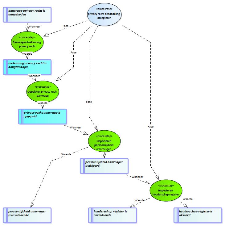
Beschrijving:

recht kan worden behandeld. Belangrijk is dat het om de gegevens van een persoon gaat of om gegevens die leiden tot een natuurlijk persoon een verzoek moet door de persoon zelf zijn gedaan.

Wanneer de aanvraag is ontvangen wordt deze opgepakt. Vervolgens wordt gecontroleerd of een natuurlijk persoon de aanvraag voor zichzelf heeft gedaan. Als dat in orde is wordt gecontroleerd of het om gegevens gaat die door de organisatie worden beheerd. Wanneer aan deze voorwaarden is voldaan wordt de behandeling voortgezet.

Structuur van het proces.


Bevat:
: Index dpp-proces-privacy-aanvraag procesfase  
(e)mpowered by VVMM moxen software permalink