Documentatie wtp-patroon-brp-maker scenario
Verhaal
Functionaliteit
Werkwoord
Objective
Conditie
Container
Verslag
Bedrijfsregel
Scenario
Actor
Wetobject
Rechtsobject
Userstoryelement
Rechtssubject
Wetvoorwaarde
Structuur
Wetbegrip
Zoekterm
Condition
Concept
Scenario inschrijven gegevens
.
Scenario verstrekken gegevens
.
Scenario inschrijven persoon
.
Scenario verstrekken algemene
.
Scenario bijhouden gegevens
.
Scenario valideren gegevens
.
Scenario nemen maatregel
.
Scenario instellen heffing
.
Scenario informeren schriftelijk
.
Scenario aanbieden basisregistratie
.
Scenario bijhouden basisregistratie
.
Scenario inrichten stelsel
.
Scenario verstrekken aan derden
.
Scenario beoordelen geschriften
.
Scenario overleggen verklaring
.
Scenario verwerken toegestaan
.
Scenario opnemen nederlanderschap
.
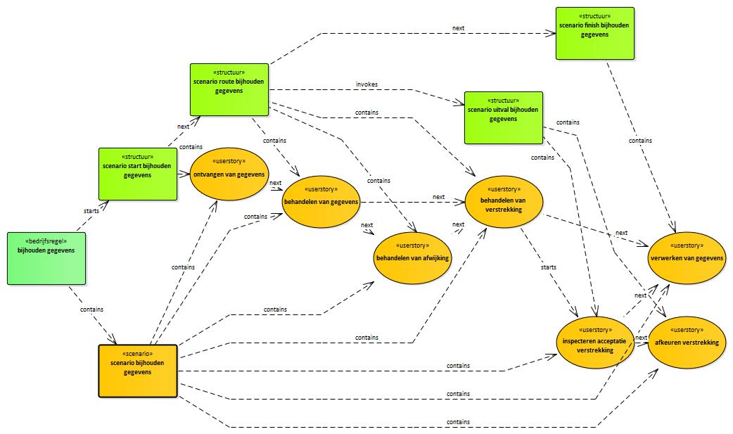
scenario bijhouden gegevens
Beschrijving:
bedrijfsregel:
bijhouden gegevens
userstory:
ontvangen van gegevens
userstory:
behandelen van gegevens
userstory:
behandelen van afwijking
userstory:
behandelen van verstrekking
userstory:
verwerken van gegevens
resultaat:
gegevens is verwerkt
.
.
.
Opgenomen in:
bijhouden gegevens
scenario structuur bijhouden gegevens
Bevat:
rechtsobject gegevens
rechtsobject afwijking
rechtsobject verstrekking
ontvangen van gegevens
behandelen van gegevens
behandelen van afwijking
behandelen van verstrekking
verwerken van gegevens
inspecteren acceptatie verstrekking
afkeuren verstrekking
ontvangen
behandelen
verwerken
: Index wtp-patroon-brp-maker scenario
(e)mpowered by VVMM moxen software