Documentatie wtp-patroon-basis wetfunctie
Wetelement
Configuratiefolder
Analysefunctie
Analyseinfo
Userstoryelement
Analysestart
Info
Analysemap
Werkwoord
Analyserapport
Functionaliteit
Dienstverlener
Ontwerppatroon
Bedrijfsregel
Verhaal
Conditie
Objective
Wettekst
Overzicht
Publicatiefunctie
Wetrapport
Wetbegrip
Container
Verslag
Website
Wetobject
Wetcomponent
Wetfunctie
Wetpersona
Wetsubject
Wetcondition
Feature
Concept
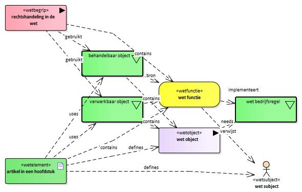
Wet functie
.
wet functie
Beschrijving:
wet functie een wetfunctie prepareert een behandelbaar object of een verwerkbaarobject. Deze objecten kunnen vervolgens worden omgezet naar een bedrijfsregel.
.
needs:
wet bedrijfsregel
bron:
verwerkbaar object
bron:
behandelbaar object
rechtshandeling in de wet
artikel in een hoofdstuk
Aangemaakt door:
producent patroon
regelaar patroon
: Index wtp-patroon-basis wetfunctie
(e)mpowered by VVMM moxen software
permalink