Documentatie wtp-patroon-basis analysefunctie
Wetelement
Configuratiefolder
Analysefunctie
Analyseinfo
Userstoryelement
Analysestart
Info
Analysemap
Werkwoord
Analyserapport
Functionaliteit
Dienstverlener
Ontwerppatroon
Bedrijfsregel
Verhaal
Conditie
Objective
Wettekst
Overzicht
Publicatiefunctie
Wetrapport
Wetbegrip
Container
Verslag
Website
Wetobject
Wetcomponent
Wetfunctie
Wetpersona
Wetsubject
Wetcondition
Feature
Concept
Analyse functie Lokale basis termen
.
Analyse functie maker stap
.
Analyse functie ongeldige elementen
.
Analyse functie producent stap
.
Analyse functie raporten aanmaken
.
Analyse functie rapporteur stap
.
Analyse functie regelaar stap
.
Analyse functie stap
.
Analyse functie tekstfragmenten
.
Analyse functie verzamelaar stap
.
Analyse functie voorbereider stap
.
Analyse functie webpublicatie
.
Analyse functie website begrippen
.
Analyse functie website objecten
.
Analyse functie wetbegrippen
.
Analyse functie wettekst afdeling
.
Analyse functie wettekst artikel
.
Analyse functie wettekst begrippen
.
Analyse functie wettekst hoofdstuk
.
Analyse functie wettekst paragraaf
.
Analyse functie wettekst structuur
.
Analyse functie wettekst weblink
.
Analyse functie woordenlijsten
.
Combineren basis wet begrippen
.
Functie afkeuren specifieke stappen
.
Functie artikel informatie aanmaken
.
Functie bedrijfsregel omzetten naar
.
Functie documentatie toevoegen
.
Functie gemarkeerde tekst verwerken
.
Functie genereren website met
.
Functie gevonden bewerking ophalen
.
Functie gevonden bewerking
.
Functie informatie toevoegen aan
.
Functie inhoud bewerking opschonen
.
Functie leesbare naam geven aan
.
Functie ophalen functies regelaar
.
Functie scenario omzetten naar
.
Functie sjabloon voor bedrijfsregel
.
Functie voorwaarde toevoegen aan
.
Functie voorwaarden per scenario
.
Functie website publiceren
.
Integreren basis beleid termen
.
Ontdubbelen basis en persona termen
.
Ophalen bedrijfsregels uit
.
Publiceren rapporten met tekstfragm
.
Toevoegen Lokale basis termen
.
Voorbewerken Lokale basis termen
.
Voorbewerken lokale termen
.
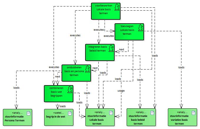
voorbewerken Lokale basis termen
Beschrijving:
Bewerkt:
stuurinformatie Lokale basis termen
Voert uit:
toevoegen Lokale basis termen
Voert uit:
integreren basis beleid termen
Voert uit:
ontdubbelen basis en persona termen
Voert uit:
combineren basis wet begrippen
.
overzicht woordenlijsten voorbewerken
: Index wtp-patroon-basis analysefunctie
(e)mpowered by VVMM moxen software
permalink