Documentatie dpp-transactie-verzeker transactiewaarde
Verhaal
Functionaliteit
Activiteit
Werkwoord
Objective
Conditie
Onderwerpgroep
Container
Verslag
Procesconditie
Transactiekoppel
Transactieproces
Transactiewaarde
Actor
Transactierol
Procesactie
Transactieinfo
Transactieoptie
Overzicht
Procesversie
Concept
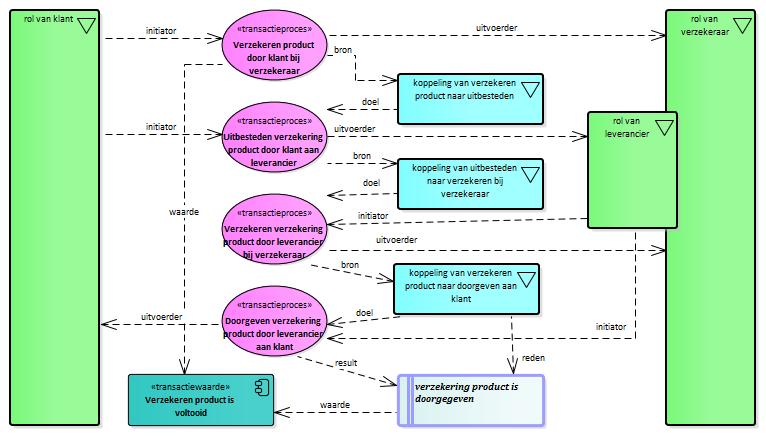
Verzekeren product is voltooid
.
Geleverd product
.
Uitbesteden verzekering product is
.
Geleverd verzekering product
.
Verzekeren verzekering product is
.
Doorgeven verzekering product is
.
Verzekeren product is voltooid
Beschrijving:
Verzekeren product is voltooid.
.
omgeleid:
verzekering product is doorgegeven
transactie:
Verzekeren product door klant bij verzekeraar
: Index dpp-transactie-verzeker transactiewaarde
(e)mpowered by VVMM moxen software
permalink