Documentatie dpp-proces-privacy-vergetelheid activiteit
Verhaal
Functionaliteit
Activiteit
Processtap
Werkwoord
Objective
Procesdefinitie
Procesdoel
Procesfase
Procesdocument
Procesconditie
Conditie
Onderwerpgroep
Container
Verslag
Actor
Procesopslag
Archiefkwestie
Archiefproces
Archiefstuk
Processervice
Processtatus
Rechtssubject
Overzicht
Bereiken afhandelen recht op
.
Inrichten recht op vergetelheid
.
Toelichten aanspraak vergetelheid
.
Aanvullen sub proces gegevens
.
Aanvullen sub proces aanspraak
.
Proces aanspraak afwijzing
.
Aanspreken archief voor personen
.
Toelichten afhandelen recht op
.
Toelichten maatregel aanspraak
.
Aanroepen recht op vergetelheid
.
Aanspreken archiefinformatie door
.
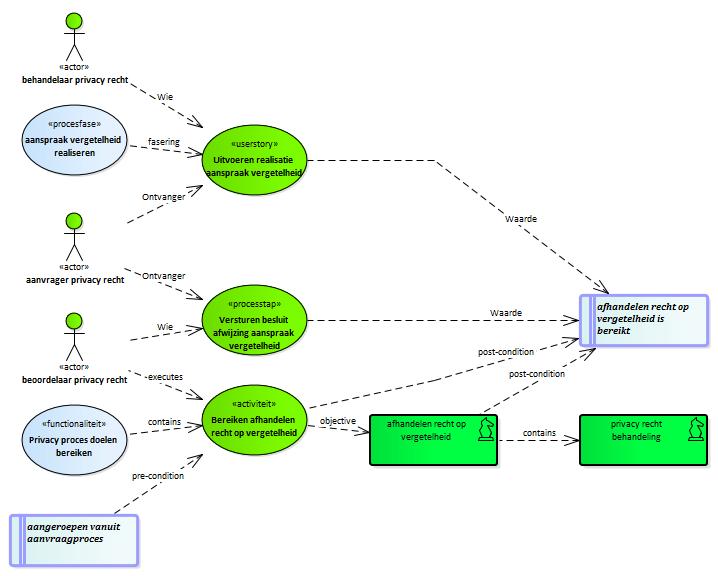
Bereiken afhandelen recht op vergetelheid
Beschrijving:
Bereiken afhandelen recht op vergetelheid. Het uitvoeren van het aangevraagde recht is het doel van het proces.
Structuur van het proces
Wie: beoordelaar privacy recht.
Wanneer: aangeroepen vanuit aanvraagproces.
Procesobject: privacy recht behandeling.
Wie:
beoordelaar privacy recht
Waarde:
afhandelen recht op vergetelheid is bereikt
Wanneer:
aangeroepen vanuit aanvraagproces
Procesobject:
privacy recht behandeling
bevat:
afhandelen recht op vergetelheid
gebruikt:
bereiken
Privacy proces doelen bereiken
Bevat:
afhandelen recht op vergetelheid
Voldoet aan:
aangeroepen vanuit aanvraagproces
: Index dpp-proces-privacy-vergetelheid activiteit
(e)mpowered by VVMM moxen software