Documentatie dpp-proces-privacy-informatie procesdoel
Verhaal
Functionaliteit
Activiteit
Processtap
Werkwoord
Objective
Procesdefinitie
Procesdoel
Procesdocument
Conditie
Procesconditie
Onderwerpgroep
Container
Verslag
Actor
Procesfase
Procesopslag
Archiefkwestie
Archiefproces
Archiefstuk
Processervice
Processtatus
Rechtssubject
Overzicht
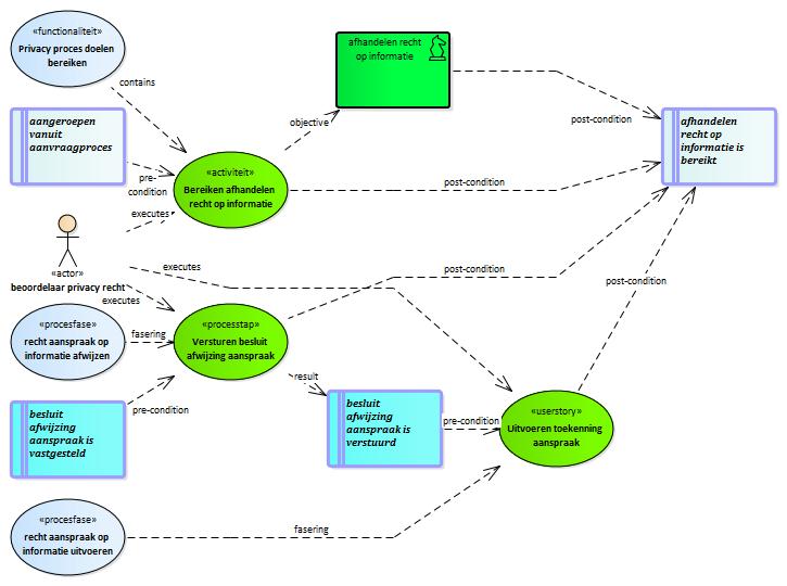
Afhandelen recht op informatie
.
afhandelen recht op informatie
Beschrijving:
bereiken-in:
Bereiken afhandelen recht op informatie
.
Het uitvoeren van het aangevraagde recht is het doel van het proces.
Structuur van het proces.
Wie: beoordelaar privacy recht.
Wanneer: aangeroepen vanuit aanvraagproces.
Procesobject: privacy recht behandeling.
gebruikt:
bereiken
Bereiken afhandelen recht op informatie
Bevat:
privacy recht behandeling
: Index dpp-proces-privacy-informatie procesdoel
(e)mpowered by VVMM moxen software
permalink