|
|
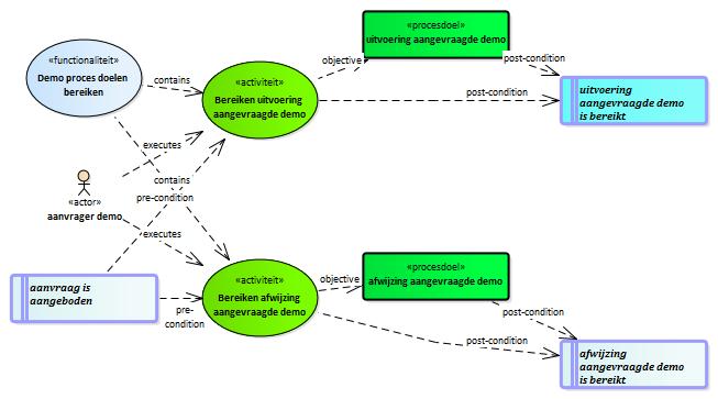
Demo proces doelen bereiken
|
| |
|
| Beschrijving: |
Demo proces doelen bereiken. Het proces is bedoeld om een aanvrager een demo te laten aanvragen. Wanneer de aanvraag aan de eisen voldoet wordt de demo uitgevoerd. Wanneer de aanvraag niet voldoet gebeurt dit niet. .

Opgenomen in:
Bevat:
|
|
|
|
|
|
|