Documentatie dpp-proces-privacy-rectificatie procesdefinitie
Verhaal
Functionaliteit
Activiteit
Processtap
Werkwoord
Objective
Procesdefinitie
Procesdoel
Procesdocument
Conditie
Procesconditie
Onderwerpgroep
Container
Verslag
Actor
Procesfase
Procesopslag
Archiefkwestie
Archiefproces
Archiefstuk
Processervice
Processtatus
Rechtssubject
Overzicht
Privacy recht behandeling
.
Recht op rectificatie behandeling
.
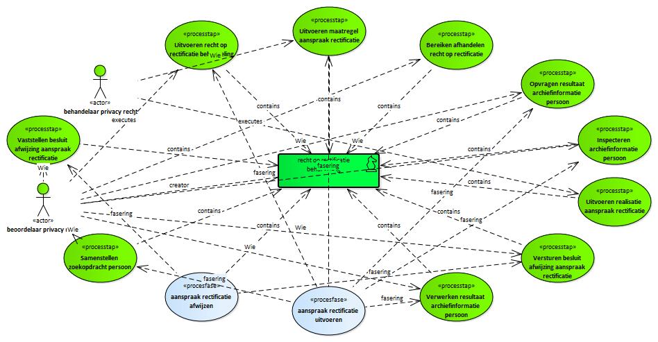
recht op rectificatie behandeling
Beschrijving:
Procesobject in:
recht op rectificatie behandeling
inrichten-in:
Inrichten recht op rectificatie behandeling
.
Het proces om het recht op rectificatie te behandelen.
Structuur van het proces.
Procesobject: recht op rectificatie behandeling.
uitvoeren-in:
Uitvoeren recht op rectificatie behandeling
gebruikt:
inrichten
gebruikt:
uitvoeren
Inrichten recht op rectificatie behandeling
Uitvoeren recht op rectificatie behandeling
: Index dpp-proces-privacy-rectificatie procesdefinitie
(e)mpowered by VVMM moxen software