Documentatie dpp-proces-privacy-beperking procesdefinitie
Verhaal
Functionaliteit
Activiteit
Processtap
Werkwoord
Objective
Procesdefinitie
Procesdoel
Procesfase
Procesdocument
Procesconditie
Conditie
Onderwerpgroep
Container
Verslag
Actor
Procesopslag
Archiefkwestie
Archiefproces
Archiefstuk
Processervice
Processtatus
Procesversie
Rechtssubject
Overzicht
Privacy recht behandeling
.
Recht op beperking behandeling
.
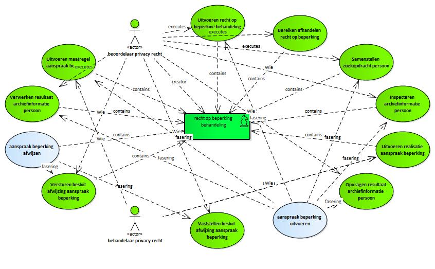
recht op beperking behandeling
Beschrijving:
inrichten-in:
Inrichten recht op beperking behandeling
.
Het proces om het recht op beperking te behandelen.
uitvoeren-in:
Uitvoeren recht op beperking behandeling
gebruikt:
inrichten
gebruikt:
uitvoeren
Inrichten recht op beperking behandeling
Uitvoeren recht op beperking behandeling
: Index dpp-proces-privacy-beperking procesdefinitie
(e)mpowered by VVMM moxen software