Documentatie dpp-proces-demo-04 processtap
Verhaal
Functionaliteit
Activiteit
Processtap
Werkwoord
Procesdefinitie
Objective
Procesdoel
Procesfase
Procesdocument
Actor
Procesopslag
Procesconditie
Archiefproces
Archiefkwestie
Conditie
Onderwerpgroep
Container
Verslag
Processtatus
Archiefstuk
Overzicht
Aanvragen demo proces
.
Oppakken demo proces
.
Inspecteren aanvraag demo
.
Voorbereiden demo proces
.
Demo proces
.
Versturen bevestiging ontvangst
.
Besluit afwijzing aanvraag
.
Versturen besluit afwijzing
.
Archiveren elk document
.
Archiveren aanvraag demo
.
Archiveren verslag demo inspectie
.
Archiveren plan voor uitvoering
.
Archiveren rapport over uitvoering
.
Archiveren bevestiging ontvangst
.
Archiveren besluit afwijzing
.
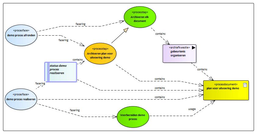
Archiveren plan voor uitvoering demo
Beschrijving:
variatie van:
Archiveren elk document
procesdocument:
plan voor uitvoering demo
actor:
behandelaar demo
.
contains:
status demo proces realiseren
fasering:
demo proces afronden
Opgenomen in:
status demo proces realiseren
Bevat:
plan voor uitvoering demo
: Index dpp-proces-demo-04 processtap
(e)mpowered by VVMM moxen software