Documentatie dpp-proces-demo-03 procesdocument

Aanvraag demo.
Verslag demo inspectie.
Bevestiging ontvangst aanvraag.
Besluit afwijzing aanvraag.
Plan voor uitvoering demo.
Rapport over uitvoering demo.

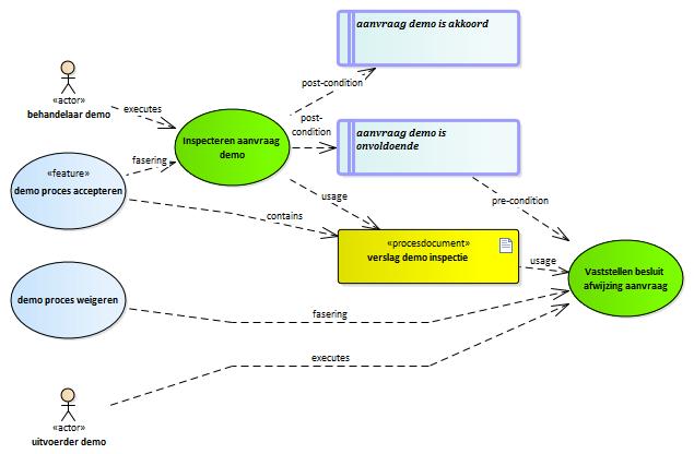
verslag demo inspectie

   
Beschrijving:

verslag demo inspectie.

Het document waarin de inspectie van de aanvraag demo staat. De aanvraag is gecontroleerd. Het document beschrijft of de aanvraag voldoende informatie bevat om de demo te geven.


Bevat:
: Index dpp-proces-demo-03 procesdocument  
(e)mpowered by VVMM moxen software